Dynamometer Diagram - Schematic Diagram Of A Dynamometer Download Scientific Diagram / Dynamometers can be broadly classified into two types.

Dynamometer Diagram - Schematic Diagram Of A Dynamometer Download Scientific Diagram / Dynamometers can be broadly classified into two types.. A permissible load diagram is displayed. Dynamometers can be broadly classified into two types. The second major component assembly is the dynamometer controller cabinet. When using a horseshoe transducer, a permissible load diagram and torque analysis are available. It consists of two stationary coils, called current coils and one moving coil, called voltage or potential coil.

Traveling valve and standing valve tests can be performed. A simple type, known as the prony brake is shown in fig. A spring dynamometer is just about the simplest kind you can imagine: The dynamometer system has two major component assemblies. The purpose of using a hand dynamometer is to measure the maximum isometric strength of the hand and forearm muscles.

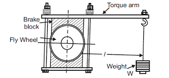
Construction And Working Of Rope Brake Dynamometer Theory Of Machine Youtube
Construction And Working Of Rope Brake Dynamometer Theory Of Machine Youtube from i.ytimg.com
How to use a hand dynamometer. A simple type, known as the prony brake is shown in fig. A spring dynamometer is just about the simplest kind you can imagine: In addition to being used to determine the torque or power characteristics of a machine under test, dynamometers are. The torque is measured exactly as in other types of absorption dynamometers, i.e. Motor current is acquired and displayed for determination of motor loading and gearbox balancing. The first is a 1.25 hp dc motor fastened to an mut (motor under test) shaft. The load is controlled by regulating the current in the electromagnets.

Dynamometer files are named as tkp_dynamometer_nn.txt, indicator diagram files as indicator diagram files store just one indicator diagram, so that apart from the setup data listed above, there.

Power absorption dynamometers measure and absorb the power output of the engine to which they are coupled.the power absorbed is usually dissipated as heat by some means. The first is a 1.25 hp dc motor fastened to an mut (motor under test) shaft. Where, i is the equivalent moment of inertia of the vehicle, in kgm2, ω is the equivalent rotational speed of the vehicle, in rad/s. A dynamometer is a device that can measure force, power, or speed—so you can figure out how much power you need or how much you have to hand. Examples of power absorption dynamometers are prony brake dynamometer, rope brake dynamometer, eddy current dynamometer, hydraulic dynamometer, etc. However, vehicle reliability issues have prevented With both dynamometers, a surface dynamometer card and a downhole pump card are calculated and displayed. Dynamometer files are named as tkp_dynamometer_nn.txt, indicator diagram files as indicator diagram files store just one indicator diagram, so that apart from the setup data listed above, there. Dynomite engine dynos test gasoline, diesel and cng engines and several of our water brake dynos are used for ac motor testing. Go direct hand dynamometer can be used to measure grip and pinch strength and to perform muscle fatigue studies. Several kinds of dynamometers are common, some of them being referred to as breaks or break dynamometers: Motor current is acquired and displayed for determination of motor loading and gearbox balancing. Posted on july 25, 2019.

This is the eddy current dynamometer working. Power absorption dynamometers measure and absorb the power output of the engine to which they are coupled.the power absorbed is usually dissipated as heat by some means. A dynamometer or 'dyno' for short, is a device for measuring force, torque, or power. Several kinds of dynamometers are common, some of them being referred to as breaks or break dynamometers: But dynamometers come in all shapes and sizes.

Virtual Dynamometer Test Multibody Multi Domain Physical Model In Maplesim Maplesoft
Virtual Dynamometer Test Multibody Multi Domain Physical Model In Maplesim Maplesoft from www.maplesoft.com
Two basic classifications of dynamometers are absorption (passive) and universal (active). A dynamometer is a device used for measuring the torque and brake power required to operate a driven machine. Several kinds of dynamometers are common, some of them being referred to as breaks or break dynamometers: Go direct hand dynamometer can be used in a variety of experiments: The dynamometer system was designed to measure two force components acting along the longitudinal and vertical axes of the wheel as well as and three moments acting around the longitudinal, transversal and vertical axes. For example, the power produced by an engine, motor or other rotating prime mover can be calculated by simultaneously measuring torque and rotational speed (rpm). The well analyzer is used with dynamometer load cells to gather dynamometer data which is processed and analyzed to determine the loading and performance of the surface unit, rod string, and the downhole. When using a horseshoe transducer, a permissible load diagram and torque analysis are available.

Traveling valve and standing valve tests can be performed.

In power transmission dynamometers the power is transmitted to the load coupled to the engine after it is indicated on some scale. The following are the main advantages of eddy current dynamometer: The load is controlled by regulating the current in the electromagnets. Dynamometers can be broadly classified into two types. 802 diagram dynamometer products are offered for sale by suppliers on alibaba.com. How to use a hand dynamometer. Figure 1 shows a block diagram of the dynamometer's architecture. Table 1 describes each of the dynamometer components with the reasons for selection. Your worldwide provider & service center for dillon dynamometers. (a) high brake power per unit weight of dynamometer. Traveling valve and standing valve tests can be performed. This sensor connects directly to student devices via bluetooth ® wireless technology or usb. Construction and working of hydraulic dynamometer video lecture from chapter brakes and dynamometers in theory of machine for mechanical engineering student.

Students can correlate muscle strength and fatigue when they pair go direct hand dynamometer and go direct ekg. The active dynamometers can drive the system as well as be driven. A dynamometer or dyno for short, is a device for simultaneously measuring the torque and rotational speed of an engine, motor or other rotating prime mover so that its instantaneous power may be calculated, and usually displayed by the dynamometer itself as kw or bhp. The dynamometer has demonstrated open and closed loop performance with and without load. Eddy current dynamometer consists of the brake, measuring force and speed measuring device, etc.

Dynamometer An Overview Sciencedirect Topics
Dynamometer An Overview Sciencedirect Topics from ars.els-cdn.com
Work is the force vector that acts in such a way and direction that it results in the displacement of a mass. The following are the main advantages of eddy current dynamometer: The second major component assembly is the dynamometer controller cabinet. With the help of a moment arm. Research has shown that the factor related to these conditions is the manner in which the muscles are used, which can be measured by hand dynamometry using a handgrip dynamometer. Go direct hand dynamometer can be used in a variety of experiments: Dry friction break dynamometers, hydraulic or water break dynamometers and eddy current dynamometers. This is the eddy current dynamometer working.

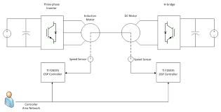
A block diagram including the component of the dynamometer system is shown.

A dynamometer, or dyno for short, is a device for measuring force, moment of force (torque), or power. Go direct hand dynamometer can be used to measure grip and pinch strength and to perform muscle fatigue studies. Dynomite manufactures water brake, eddy current and ac engine dynamometers for performance and industrial applications. A dynamometer is a device that can measure force, power, or speed—so you can figure out how much power you need or how much you have to hand. The dynamometer has demonstrated open and closed loop performance with and without load. The dynamometer system has two major component assemblies. But dynamometers come in all shapes and sizes. 1.1 dynamometer system the dynamometer that has been developed in this thesis will be discussed in this section. The load can be regulated by controlling the electromagnet's current. The dynamometer type wattmeters are very significant because we use them for power measurement in ac circuits very commonly. Eddy current dynamometer consists of the brake, measuring force and speed measuring device, etc. Visit our website today to speak with an expert about your dynamic measurement needs. A dynamometer is a power measurement instrument used to determination the work being done by a machine over time.

The active dynamometers can drive the system as well as be driven dynamometer. When using a horseshoe transducer, a permissible load diagram and torque analysis are available.

Komentar